
1. 오늘의 알고리즘 코드카타 - 크기가 작은 부분문자열

답안 :
//제한 사항 p 길이를 보면 int 말고 long 필요
//p와 값을 비교시키기 위해선 long.Parse(p)와 비교 시켜야함
//세글자로 묶는걸 삼총사 풀이랑 비슷하게 해야하나
//Substring이란걸 찾았다. 이걸 써봐야 할지도.
//필요사항 :
//Substring은 배열에서 자를 위치 / 자를 길이를 받아야함
//자를 길이는 p.Length로 가능해보임. 자를 위치는?
//t에서 p.Length만큼 묶이는게 멈출때까지 한글자씩 앞으로 가야함 -> 우선 for문으로
//마지막에 묶이고 멈추려면 t.Length에서 p.Length를 뺀 수치만큼 진행해야함.
using System;
public class Solution {
public int solution(string t, string p) {
int answer = 0;
long long_p = long.Parse(p);
for(int i = 0; i <= t.Length - p.Length; i++)
{
long long_t = long.Parse(t.Substring(i, p.Length));
if(long_t <= long_p)
answer++;
}
return answer;
}
}
언제나 그렇듯이 주석으로 정리하며 풀다보니 고봉밥 주석이 풀이를 대신해준다.
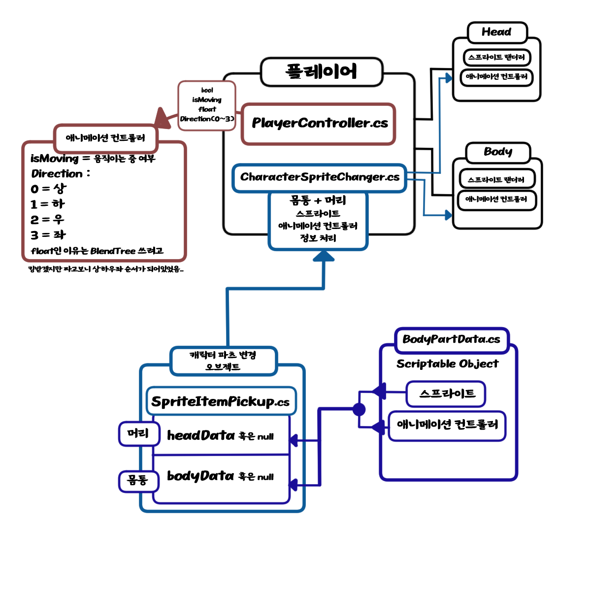
2. 오늘의 작업물

위와 같은 과정을 통해 캐릭터가 아이템을 먹으면 외형이 변경되도록 하였다.


모션 처리를 깔끔하게 해보기 위해서 블랜드 트리를 이용해 보았다.


해당 방향 값을 받아서 블랜드 트리에서 바꿔준다.
기본적인 공격 기능 틀
처음에는 그냥 이전과 똑같이 공격 기능을 구현해보려 했지만,
공격 기능이 바뀌어 아이템을 먹으면 완전 다른 공격 로직이 나오도록 해보려고 한다.

현재 공격 방향이 플레이어 이동 방향으로 고정되어 있기 때문에 이동하는데 쓰는 input값을 받아 공격방향으로 설정해준다.
그리고 아이템을 먹으면 IAttack.cs 인터페이스를 이용해 보고 있다.
아직 완성되지 않았기에 대충 남기고 오늘은 쉬려고 한다.
너무 새로운 것을 많이 배우고 있어 머리가 아프다!
'TIL' 카테고리의 다른 글
| [TIL]2024-2-15 / 37일차 - 팀 과제 4일차 (1) | 2024.02.16 |
|---|---|
| [TIL]2024-2-14 / 36일차 - 팀 과제 3일차 (0) | 2024.02.14 |
| [TIL]2024-2-08 / 34일차 - 숙련 주차 팀 과제 시작 (0) | 2024.02.08 |
| [TIL]2024-2-07 / 33일차 - 개인 공부 복습 날 (1) | 2024.02.07 |
| [TIL]2024-2-06 / 32일차 - 개인 과제 버그 수정 (2) | 2024.02.06 |